APLICACIÓN FINAL
Bienvenido a la Aplicación Final

Documentación técnica y diagramas de la arquitectura

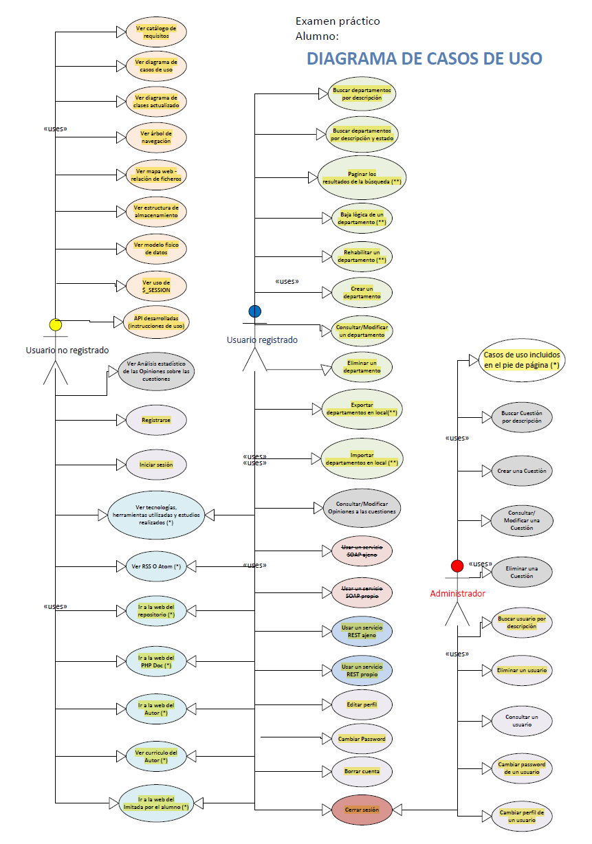
Usos
Casos de Uso
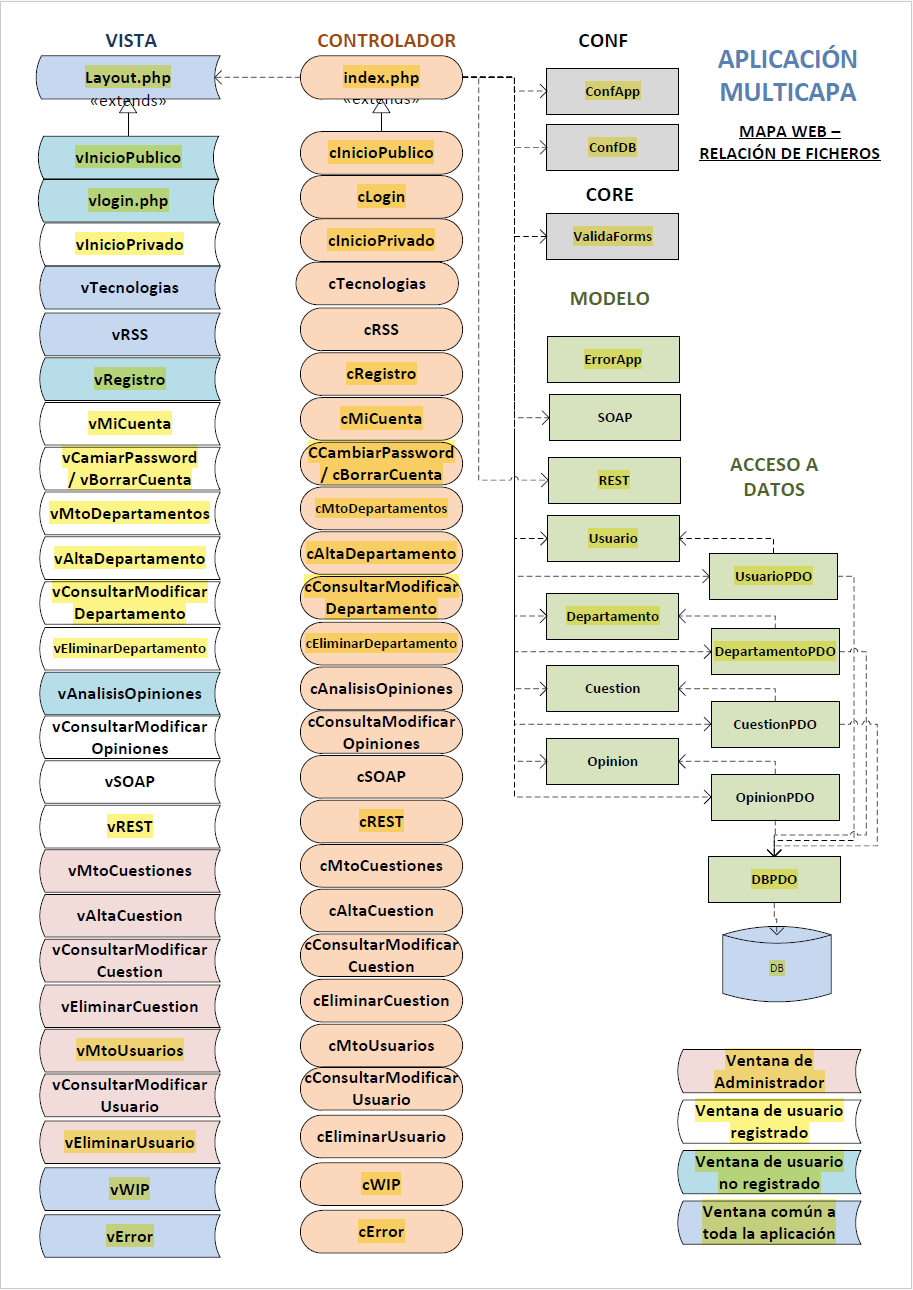
Mapa
Mapa Web
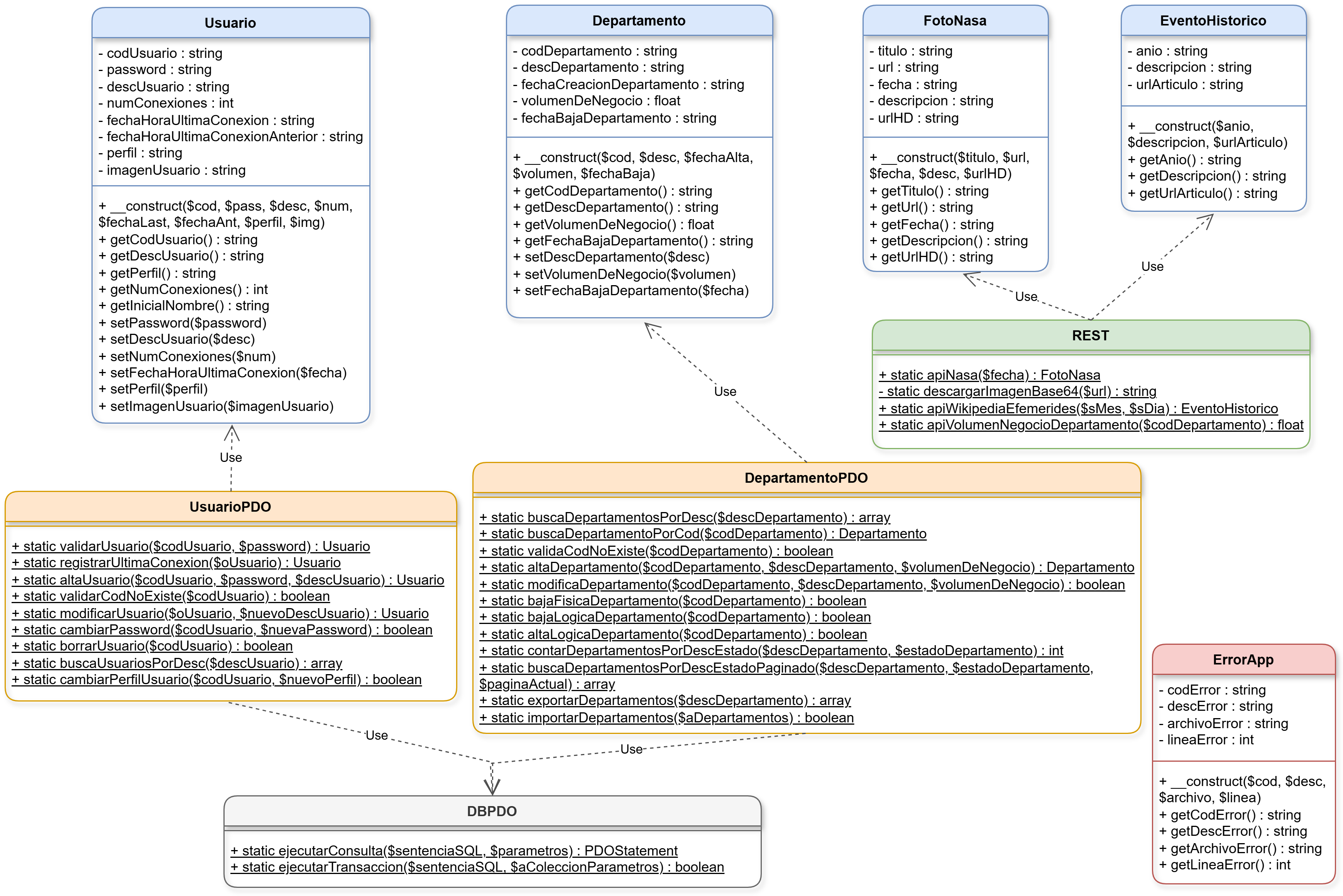
Clases
Diagrama de Clases
Árbol
Árbol de Navegación
Sesión
Estructura de Sesión
Físico
Modelo Físico
Estructura de Almacenamiento
Estructura de Almacenamiento
Requisitos
Catálogo de Requisitos